рама двохпідвіс Specialized S-Works Epic Carbon

| https://veliki.com.ua/dir_exercise-bikes.htm |

Начать новую тему Ответить на тему
Автор Сообщение
 Заголовок сообщения: O-ring для разных железяк
СообщениеДобавлено: 05.05.2017 07:39 
Аватара пользователя

Сообщения: 24
Город: Харьков
Пол: Муж
Возраст: 44
Зарегистрирован:27.09.2012
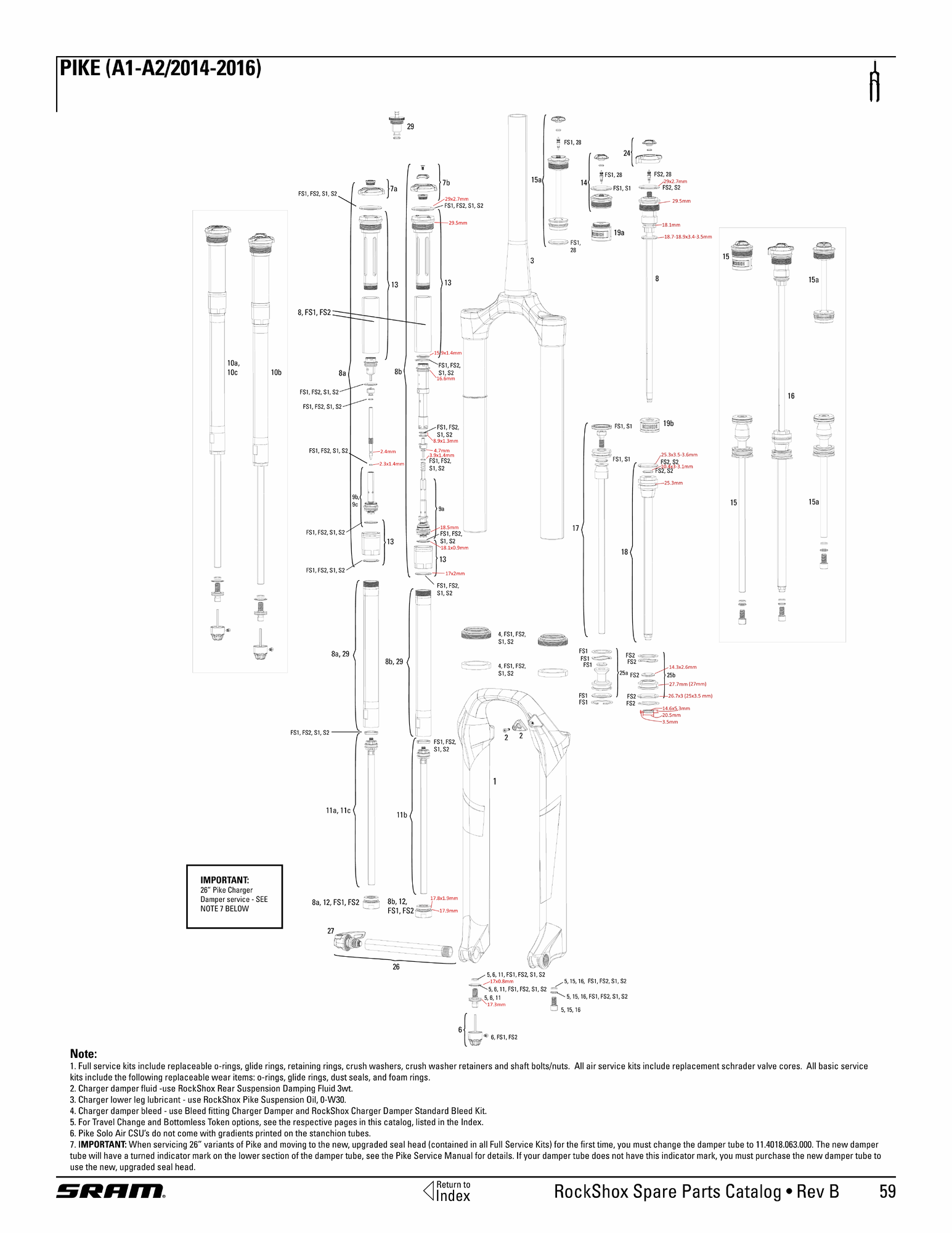
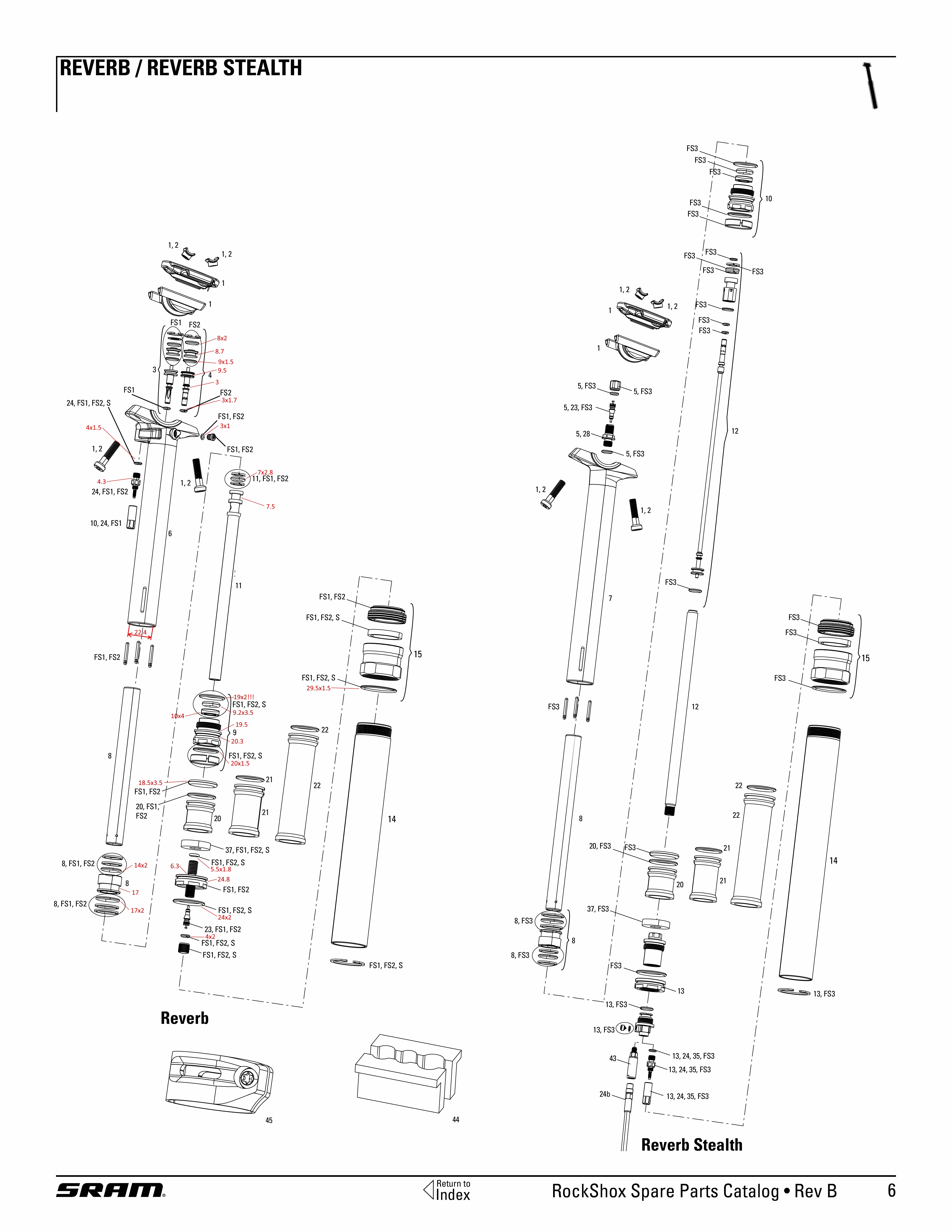
Много искал, но нигде так и не нашел списка размеров o-ring-ов, для разных железяк, поэтому решил создать пост, в который предлагаю выносить такой список.
Для измерений брались только новые оригинальные ремкомплекты.

Если какие-то размеры не указаны или нет чего-то, значит просто до этого еще не добрался. Как доберусь - обновлю.

Размеры указаны: внутренний диаметр x толщина
Если размеры указаны в скобках, значит были два варианта. Два оригинальных ремкомплекта, в которых были резинки разных размеров.

!!! - Это то, что явно выходило из строя.

Еще было бы неплохо сюда добавить список резинок, которые чаще вылетают. Т.е. на которые основная нагрузка.

Reverb - по моему 2013.
Вложение:
Reverb_min.png
Reverb_min.png [ 738.94 КБ | Просмотров: 707 ]


Pike 2014
Вложение:
Pike_min.png
Pike_min.png [ 820.66 КБ | Просмотров: 707 ]


Monarch Plus RC3 DebonAir 2015
Вложение:
monarchplusrc3_p1_min.png
monarchplusrc3_p1_min.png [ 932.11 КБ | Просмотров: 707 ]


Вернуться к началу
shoppage  personalpage P  
 
Показать сообщения за:  Поле сортировки  
Начать новую тему Ответить на тему


Вы не можете начинать темы
Вы не можете отвечать на сообщения
Вы не можете редактировать свои сообщения
Вы не можете удалять свои сообщения
Вы не можете добавлять вложения

Найти:
Перейти:  
  © Mishael 2003-2025, да, бля - ми ще живі
Наши друзья: Рыбалка в Хмельницком | Рыбалка в Полтаве
Мобильный вид

[ Time : 0.088s | 17 Queries | GZIP : On ]
Reputation System ©'